https://mp.weixin.qq.com/s/FqNFmyKFZNfIIVJY_moMUQ
每经网“建言两会”|北控水务轮值执行总裁王助贫:以AI技术赋能生态环境保护助力“十五五”绿色发展目标实现
新元肇启,万象更新,全国进入两会时间。北控水务集团轮值执行总裁王助贫受邀参与《每日经济新闻》“2026建言两会 | 开局谱新篇”特别策划,围绕总基调“稳中求进、提质增效”发表前瞻洞见。
来源:北控水务
近期,首创环保密云项目得到相关政府部门高度认可。
来源:首创环保集团
本文系统梳理供水调度实践方法,从组织形式、实施过程、优化调度、应急处置和日常管理五个维度展开。
来源:熵澜水务研究
收并购、AI电力、海外布局|固废大佬们的“十五五”战略全曝光
2025(第十九届)固废战略论坛在“十四五”收官、“十五五”蓝图铺开的节点举行。论坛聚焦固废产业新周期的机遇与挑战,探讨“十五五”发展方向。多位行业领军企业家参与,围绕资源循环利用、AI电力、国际化布局等话题展开讨论。
来源:E20水网固废网
信通院解读!《数据资产管理实践指南(8.0版)》
《数据资产管理实践指南》系统化总结数据价值释放主线、资源化管理体系与资产化路径,分析政策合规、技术融合等挑战与机遇,结合金融等行业案例提炼差异化策略。助力企业理顺管理逻辑,推动数据要素高效转化。来源大数据技术标准推进委员会专家分享。
来源:工信数智化项目解读
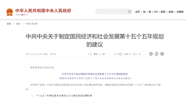
2026年,是“十五五”规划的开局之年,随着《中共中央关于制定国民经济和社会发展第十五个五年规划的建议》正式发布,水务行业迎来新一轮的发展周期。回顾过去二十年,行业完成规模快速扩张与运营标准化建设,未来五年发展核心已明确转向“高质量发展”与“新质生产力”的深化落地。
来源:水务加
随着全球人口的指数级增长,集约化海水养殖日益成为保障粮食安全与经济稳定的重要支柱。
来源:净水技术
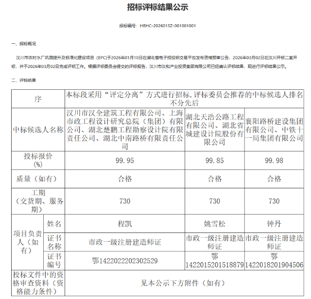
3月2日,湖北省汉川市农村水厂巩固提升及标准化建设项目(EPC)中标候选人公示。
来源:北极星水处理网
伊朗革命卫队袭击以色列三大海水淡化厂,致全国45%淡水供应中断,以色列进入紧急状态。伊朗动用高超音速导弹摧毁索雷科等核心设施,引发民众恐慌抢购。以方威胁报复,冲突升级危及区域水安全。联合国呼吁停火,国际社会担忧危机外溢。修复需时15天,伊朗警告或将进一步打击剩余水设施。
来源:水经再注
本月落地!“史上最严”养殖环保新规来了,一些养猪场要被狠狠整顿|水圈

先是在1月,2026年全国生态环境保护工作会议上,生态环境部部长黄润秋明确将「推动解决群众反映强烈的畜禽养殖污染」,列入2026 年全国生态环境保护核心重点工作,给全年的农业面源污染治理,钉死了「严字当头」的总基调。
来源:环保水圈
如有侵权,青联系删除